网站首页
|
欢迎访问思南县人民医院官方网站
| 中文域名:思南县人民医院.公益
搜索
首页
医院概况
领导班子
组织架构
医院文化
医院大记事
医院简介
医院荣誉
新闻中心
院内新闻
医院公告
学术会议
医院影像
行业新闻
健康教育
党建文化
医院院报
患者服务
体检中心
预约挂号
医疗保险
满意度调查
健康宣教视频
就诊指南
门诊就医流程
急诊就医流程
住/出院须知
医院平面图
楼层分布图
专家介绍
重点科室
医技科室
临床科室
质控中心
科室设置
行政科室
临床科室
医技科室
教学科研
护理园地
院务公开
专题专栏
环保督察进行时
扫黑除恶
廉政教育
网络安全
奋斗百年路.起航新征程
招标招聘
招聘信息
招标信息
文件下载
联系我们
联系我们
留言建议
院内新闻
医院公告
学术会议
医院影像
行业新闻
健康教育
党建文化
医院院报
您的位置:
首页
>
新闻中心
>
医院公告
> 详细
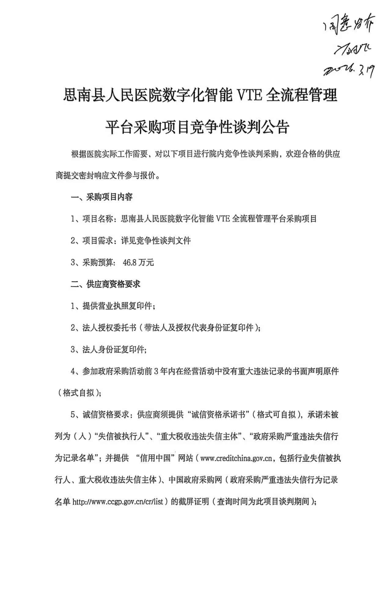
思南县人民医院数字化智能VTE全流程管理平台采购项目竞争性谈判公告
时间:2026-03-19
点击数:70次
文章来源:未知
作者:李大勇
责任编辑:李大勇
上一篇:
思南县人民医院成像控制器采购项目成交公告
下一篇:
思南县人民医院120调度中心搬迁项目竞争性谈判