医院公告
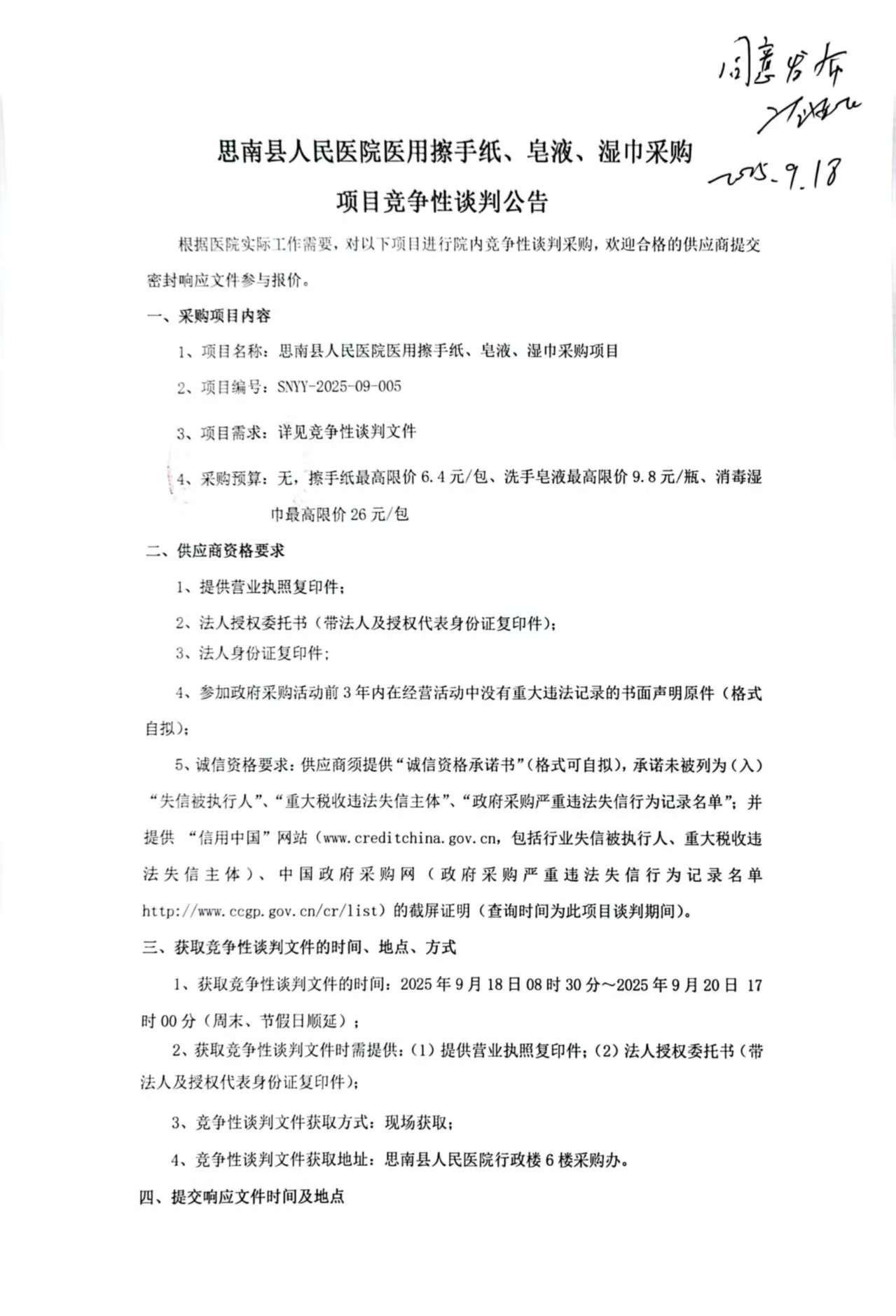
思南县人民医院医用擦手纸、皂液、湿巾采购项目竞争性谈判公告
2025-09-18 来源:未知 阅读数:89
首页
医院概况
患者服务
医院平面图
更多
网站导航
领导班子
组织架构
医院文化
医院大记事
医院简介
医院荣誉
体检中心
预约挂号
医疗保险
满意度调查
健康宣教视频
新闻中心
院内新闻
学术会议
医院影像
行业新闻
健康教育
党建文化
医院院报
就诊指南
门诊就医流程
急诊就医流程
住/出院须知
楼层分布图
专题专栏
环保督察进行时
扫黑除恶
廉政教育
网络安全
奋斗百年路.起航新征程
专家介绍
重点科室
医技科室
临床科室
质控中心
科室设置
行政科室
教学科研
护理园地
院务公开
招标招聘
招聘信息
招标信息
文件下载
联系我们
留言建议